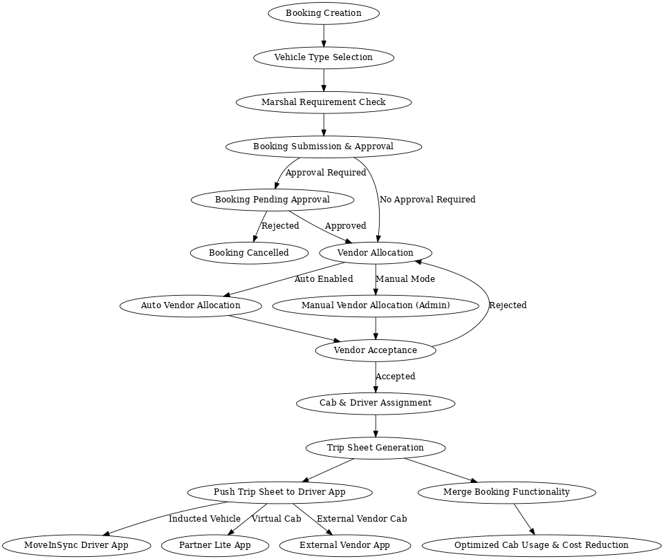
This article outlines the end-to-end booking process in MoveInSync Rentlz, including vehicle selection, approval checks, vendor allocation, and trip sheet generation. It is applicable for both admins and firm members creating bookings from the web or mobile platform.
1. Booking Creation
Bookings can be initiated by:
Admins
Firm Members (Employees)
Both the web platform and mobile app support booking creation.
Admins can additionally perform bulk booking creation for efficient planning.
2. Vehicle Type Selection
During the booking process, the system displays available vehicle types. These are filtered based on:
Designation-based vehicle eligibility (if this configuration is enabled)
This ensures only appropriate vehicle categories are available for the booking requestor based on their role or grade.
-> Designation-Based Vehicle Allocation (DBVA)
3. Marshal Requirement Check
The system automatically checks whether a marshal is required, based on:
Whether the pickup time falls within defined dark hours
Gender-based rules (e.g., bookings involving female employees during dark hours)
If the marshal criteria are met, the system enables the marshal requirement automatically.
If not, the booker has the option to enable it manually via a toggle during booking creation.
4. Booking Submission and Approval Workflow
Once the booking is submitted:
The system checks if approval is required based on organizational policies.
If approval is required, the booking enters a pending state until it is approved.
If approval is not required, the booking proceeds to the next step without delay.
-> Approval Workflow – Rentlz Bookings
5. Vendor Allocation
The booking is then assigned to a vendor. This can happen in two ways:
Automatic Vendor Allocation
If auto-allocation is configured, the system assigns the vendor based on availability and allocation rules.
Manual Vendor Allocation
If auto-allocation is disabled, admins must assign a vendor manually.
-> What is Auto Vendor Allocation (AVA)?
-> How to Configure Auto Vendor Allocation (AVA)
-> AVA Flavours: Distribution Models in Auto Vendor Allocation
6. Vendor Acceptance
Once a vendor is assigned:
The vendor can accept or reject the booking.
If rejected, the system notifies the admin for reassignment.
If accepted, the vendor proceeds to assign a cab and driver.
-> Vendor Manager Guide - Rentlz
7. Cab and Driver Assignment
After accepting the booking, the vendor assigns:
A vehicle (cab)
A driver
A trip sheet is generated and pushed to the driver through the appropriate driver application.
8. Trip Sheet Push to Driver App
The system determines the appropriate driver application based on the type of cab and vendor setup.
| Cab Type | Driver Application |
|---|---|
| Inducted Vehicle | MoveInSync Driver App |
| Virtual Cab | MoveInSync Partner Lite App |
| External Vendor Cab | Integrated External Vendor Driver App (if enabled) |
9. Merge Booking Functionality
To optimize vehicle usage and reduce costs, the system supports merge bookings. Compatible bookings with overlapping locations or time windows can be merged to share the same cab.
Supported Access and Actions
| Action | Admins | Firm Members |
|---|---|---|
| Create Individual Bookings | Yes | Yes |
| Create Bulk Bookings | Yes | No |
| Enable Marshal Manually | Yes | Yes |
| Assign Vendors (Manual Mode) | Yes | No |
| Use Merge Booking | Yes | No |

Was this article helpful?
That’s Great!
Thank you for your feedback
Sorry! We couldn't be helpful
Thank you for your feedback
Feedback sent
We appreciate your effort and will try to fix the article